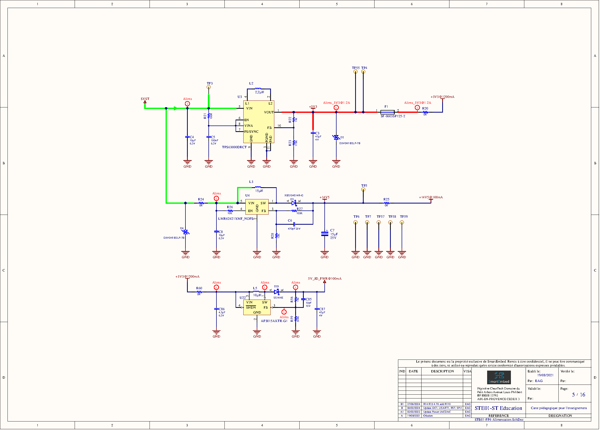
Le système de gestion de l'alimentation fournit les différentes tensions à partir du 5V USB ou de la batterie LiPo 3.7V.
Sous-systèmes
| Composant | Fonction | Page |
|---|
| Batterie LiPo | 3.7V 1600 mAh | Ci-dessous |
| Chargeur BQ24075 | Charge via USB, PowerPath | Détail → |
| Jauge BQ27441 | Mesure état de charge, I2C | Détail → |
| TPS63000 | Convertisseur buck-boost 3.3V | Ci-dessous |
| LD3985 | Régulateur linéaire 3.3V | Ci-dessous |
| LMR62421 | Boost 14.5V (buzzer + écran) | Ci-dessous |
| DIO7003 | Switch basse perte | Ci-dessous |
Batterie — LiPo
| Caractéristique | Détail |
|---|
| Technologie | Lithium-Polymère (LiPo) |
| Tension | 3.7V |
| Capacité | 1600 mAh |
| Autonomie mode standard | 1 jour |
| Autonomie mode basse consommation | 5 à 10 jours |
| Intégration | Face arrière de la carte |
Convertisseur principal — TPS63000
Convertisseur buck-boost permettant de fournir 3.3V à partir d'une entrée 3.7V (batterie) ou 5V (USB).
| Caractéristique | Détail |
|---|
| Modèle | TPS63000DRCT |
| Fabricant | Texas Instruments |
| Type | Buck-boost |
| Sortie | 3.3V @ 1200 mA |
| Entrée | 1.8V à 5.5V |
Pourquoi un buck-boost ?
L'entrée peut être 3.7V (batterie) ou 5V (USB). Le TPS63000 peut monter ET descendre la tension pour fournir un 3.3V stable quelle que soit la source.
Régulateur linéaire — LD3985
| Caractéristique | Détail |
|---|
| Modèle | LD3985M33R |
| Fabricant | STMicroelectronics |
| Sortie | 3.3V @ 150 mA |
| Usage | Alimentation MCU interface (STM32F103) / DAPLink, rails sensibles |
Boost buzzer — LMR62421
| Caractéristique | Détail |
|---|
| Modèle | LMR62421XMF |
| Fabricant | Texas Instruments |
| Sortie | 14.5V @ 100 mA |
| Usage | Alimentation du buzzer piézo et de l'écran OLED |
Switch d'alimentation — DIO7003
| Caractéristique | Détail |
|---|
| Modèle | DIO7003LEST5 |
| Fabricant | DIOO Microcircuits |
| Type | Switch de distribution basse perte |
| Usage | Coupure totale en mode basse consommation |
Sorties disponibles
| Tension | Courant max | Utilisation |
|---|
| 3.3V | 1200 mA | MCU, capteurs, affichage |
| 3.3V | 150 mA | Régulateur linéaire (MCU interface / DAPLink) |
| 14.5V | 100 mA | Buzzer piézo, écran OLED |
| 5V | — | Alimentation Jacdac |
Schémas

Voir aussi